Описание сигнализации Centurion (Центурион): инструкция, как определить модель по брелку

Из-за развития технологий в арсенале современных злоумышленников есть множество средств и устройств, предназначенных для взлома противоугонных систем. Тем не менее, производители сигнализаций также постоянно совершенствуют противоугонные установки, предлагая потребителям как традиционные сигналки, так и иммобилайзеры. Как в сигнализации Centurion определить модель по брелоку и что это за сигналка — читайте ниже.
Характеристика сигнализации от Centurion
Предназначение данной противоугонной системы, как и любой другой сигналки, заключается в обеспечении защиты автомобиля от угона. Почти все модели сигналок обладают небольшими габаритами, в результате чего упрощается их установка, а также функциональными пультами управления, характеризующимися стильным дизайном. Как показывает практика, большинство современных систем используют систему кодировки сигнала, благодаря чему вероятность перехвата импульса и его дальнейшего использования очень мала. Все потому, что эта система позволяет каждый раз менять код доступа при постановке и снятии автомобиля с охраны.
Комплектация и параметры
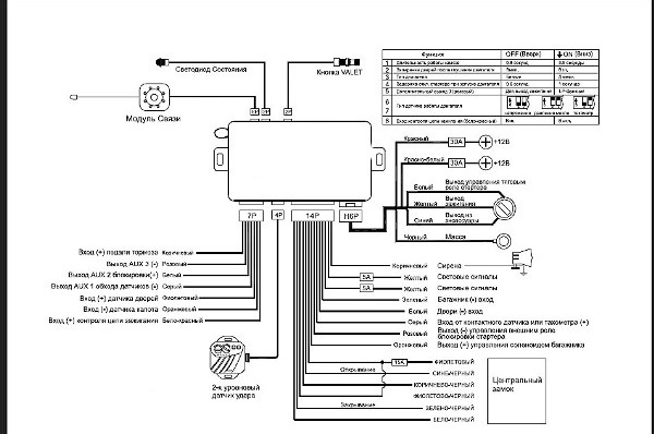
Сигнализация Centurion включает в комплектацию следующие составляющие элементы:
- Основной управляющий блок. Это — «мозги» противоугонной системы, которые по сути и выполняют основные функции.
- Два брелока дистанционного управления. Как правило, один пульт оснащен дисплеем и функцией обратной связи, а второй — резервный, на котором есть только кнопки.
- Усовершенствованный двухуровневый микроволновой датчик удара. Благодаря этому элементу владелец транспортного средства будет всегда оповещен о возможном воздействии на кузов машины. Если кто-то ударит по колесам или попытается разбить стекло, датчик расценит это как попытку взлома и активирует сирену.
- Диодный индикатор. Благодаря лампочке не только владелец машины, но и злоумышленники могут знать, что автомобиль находится под охраной.
- Выключатель системы.
- Реле блокировки, по сути, выполняющее функции иммобилайзера. Если злоумышленник все же проникнет в автомобиль и попытается его завести, реле заблокирует работу двигателя, таким образом препятствуя естественному передвижению авто.
- Два концевика.
- Комплект проводки, а также монтажных элементов для установки.
- Сервисная книжка по эксплуатации, где указана основная информация по установке сигналки, ее настройке и дальнейшему использованию.

Комплект модели Twist
Также предлагаем ознакомиться с основными техническими особенностями сигнализации:
- Большинство современных моделей позволяют осуществлять защиту машины при работающем моторе. Особенно эта функция полезна в зимнее время года, когда водителю нужно на время отойти, а глушить мотор не хочется.
- Наличие динамического кода защиты. Эта функция позволяет защитить сигнал от перехвата кодграббером и другими устройствами.
- При необходимости автовладелец сможет использовать сигналку как центральный замок. То есть можно подключить систему без сирены, а также контроллера удара.
- Несколько независимых зон охраны, их число может отличаться в зависимости от модели системы.Это значит, что если в одной из зон будет обнаружена неисправность, к примеру, выйдет из строя концевик, то защита других зон будет осуществляться в полной мере.
- На большинстве моделей пульты управления выполнены в металлических корпусах, в результате чего исключается возможность повреждения устройства в случае его падения.
- Также в большинстве современных моделей есть опция поиска автомобиля на стоянке. На пульте имеется специальная кнопка, нажав на которую, сирена сигналки издаст несколько звуков, чтобы автовладелец мог понять, где находится машина (автор видео — Андрей Тышкевич).
Модельный ряд
Вкратце рассмотрим самые популярные модели сигналок Centurion:
- X-Line — один из самых востребованных вариантов;
- модели серии I-10 и I-20;
- Tango V1. V2 и V3;
- модель IS-10;
- Twist V1, V2 и V3;
- Nad V1, V2, V3;
- XANADU V1, V2, V3;
- NEXT;
- Xanta;
- Xabre;
- IG 20, 40, 50;
- Bike Keeper — специально для мотоциклетного транспорта;
- IM-10;
- XP V1, XP V2;
- XQ.
Плюсы и минусы девайсов
Логично, что каждое устройство имеет как свои плюсы, так и минусы.
Преимущества Centurion следующие:
- Возможность выбора модели в соответствии с финансовыми возможностями. Если бюджет позволяет, то можно купить наиболее функциональную противоугонную систему, если финансы ограничены, то всегда можно остановиться на более доступном варианте.
- Понятная и подробная инструкция, которая идет в комплекте. Благодаря этому автовладелец сможет сам без проблем установить сигналку в гаражных условиях.
- Прочные брелоки, которые выдерживают удары и падения.
- Многоуровневые датчики удара, позволяющие своевременно определить попытку взлома и предупредить об этом водителя.
- Наличие иммобилайзера в комплекте у большинства моделей. Таким образом, вы получаете дополнительный уровень защиты.
Из недостатков можно выделить небольшой радиус действия. Несмотря на то, то радиус действия зависит от модели сигналки, в большинстве противоугонных систем он достаточно слабый. Особенно, если в радиусе управления есть помехи, в частности, деревья или строения (автор видео — Алексей Тышкевич).
Руководство по эксплуатации и установке
Нюансы по установке могут отличаться в зависимости от модели, но в целом процесс монтажа выглядит следующим образом:
- В первую очередь, необходимо произвести установку управляющего устройства — блока. Данный компонент следует поставить в салоне автомобиля, в таком месте, чтобы преступник его не нашел. Также при установке нужно учесть, что воздействие влаги или повышенных температур может вывести блок из строя.
- Затем производится установка антенного адаптера. Его нужно установить в верхней части ветрового стекла, это позволит добиться наиболее качественного приема сигнала.
- После этого производится монтаж сирены. Данный элемент системы следует поставить в подкапотном отсеке, но учтите, что он также не терпит воздействия высоких температур и влаги. Так что ставьте сирену подальше от блока цилиндров.
- Когда эти элементы будут установлены, осуществляется монтаж сервисной кнопки, которая позволит в случае потери пульта произвести отключение сирены. Учтите, что кнопку также надо установить в недоступном для злоумышленника месте, но так, чтобы при необходимости вы могли до нее быстро добраться.
- Затем ставится датчик удара. Его нужно вмонтировать прямо на кузов автомобиля, желательно в салоне, в районе потолка. Таким образом его зона действия будет максимально эффективной.
- Далее, производится монтаж предохранительных элементов, они необходимы для того, чтобы не допустить выхода из строя сигналки в случае появления проблем в работе сети.
- Затем все элементы подключаются к управляющему блоку при помощи монтажного комплекта и проводки, который идет в комплекте.
- Когда все будет установлено, остается настроить датчик удара. Нужно оптимально подобрать чувствительность контроллера, чтобы он не срабатывал без повода.
Фотогалерея «Монтаж сигналки»



Учимся определять модель по брелоку
Если вам нужно узнать модель сигналки по пульту управления, то для этого у вас есть несколько способов:
- Для начала следует осмотреть брелок и его клавиши — на корпусе устройства может быть отмечена модель сигналки. Учтите, что эти данные обычно указываются минимальным шрифтом, практически незаметным для глаза, так что следует присмотреться, как вариант, можно использовать лупу.
- Если визуальная диагностика не дала результатов и на пульте нет никаких данных, то обратите внимание на дизайн. Бывает такое, что некоторые модели сигналок обладают брелоками с оригинальным дизайном, характерным только для определенного вида.
- Если и этот способ не помог, то можно попытаться поискать информацию в интернете. Сегодня есть множество сайтов, куда можно загрузить фотографию своего пульта и получить если не точный ответ, то наиболее близкий. Но если модель сигналки очень старая, то таком метод может не помочь.
- Последний вариант — обратиться за помощью к специалистам — это может быть автоэлектрик или целый сервисный центр, занимающийся установкой и обслуживанием сигналок.
Цена вопроса
Цена на систему определяется ее эффективностью, а также функционалом. Стоимость сигналок Centurion составляет от 3 до 9 тысяч рублей.
Видео «Обзор модели Tango V2»
Подробный обзор этой модели от потребителя представлен ниже (автор — канал Vit Shaden).
