Как выбрать ДХО для своего автодруга?

Большая часть современных автомобилей используют в конструкции оптики дневные фары света. Такие ходовые огни могут быть выполнены в разных формах, многое зависит от конструкции транспортного средства и предпочтений водителя, особенно, если ДХО устанавливаются самостоятельно. В этой статье мы поговорим о предназначении данного типа оптики, покажем фото и расскажем о том, какой рейтинг, а также что необходимо учесть при ее выборе.
Обзор ДХО

Лампа дневного света для авто
Дневные ходовые огни, как видно по фото, представляют собой тип оптики автомобиля, направленный лампами вперед. Предназначены ДХО с круглыми и яркими фарами типа ангельские глазки или любых других для улучшения видимости транспортного средства во время езды днем. На сегодняшний день многие отечественные автомобилисты путают ДХО с лампами габаритного света, что не совсем верно. По большей части эти лампы автомобиля выступают в качестве парковочных.
Как показали результаты исследований АНБ США, дневные ходовые огни автомобиля, будь то ангельские глазки или любые другие, позволяют снизить количество аварий на дорогах. Ведь ДХО позволяют другим участникам дорожного движения увидеть ваш автомобиль в потоке. Используя дневные ходовые огни, вы сможете обратить внимание других автолюбителей на совершаемые вами маневры.
Принцип работы
С тем, что такое дневные ходовые огни и для чего они предназначены, разобрались. Теперь рассмотрим принцип работы ламп ангельские глазки или фар другого типа. При старте мотора бортовое напряжение в сети автомобиля начинает увеличиваться — примерно до 13.2-13.7 вольт. С помощью датчика этот параметр запоминается, после чего осуществляется включение ДХО. Соответственно, когда напряжение пропадает, то есть двигатель глушится, дневные ходовые огни отключаются (на видео ниже приведен обзор оригинальной оптики типа орлиный глаз, автор видео — Артем Квантов).
Устройство
Практически все штатные ходовые огни, как и не штатные, состоят из нескольких элементов:
- Светодиодные лампы. Какие лучше выбрать — дело каждого, но монтаж этих компонентов по ГОСТу осуществляется в передний бампер авто.
- Блок управления. Это устройство предназначено для контроля режима активации и отключения.
- Кнопка — элемент, которого может не быть. С помощью кнопки вы включаете и выключаете ДХО ангельские глазки или другого типа. Если ваше авто относительно новое и в нем установлены штатные ходовые огни, то кнопка будет отсутствовать, а сами лампы будут включаться автоматически.
Выходы для подключения ДХО в автомобиле
Типы
Теперь рассмотрим основные типы. На сегодняшний день дневные ходовые огни в авто с лампами ангельские глазки или любыми другими очень популярны среди наших автомобилистов. Но следует отметить, что в разных странах мира дневные ходовые огни автомобиля, вернее, их понятие, может трактоваться по-разному по ГОСТ.
К примеру:
- В некоторых странах врезные ДХО авто, как видно по фото, приравниваются к оптике ближнего освещения. Такие лампы, будь то ангельские глазки или любые другие, включаются при запуске мотора.
- Иногда ДХО автомобиля работают с дальним освещением. Чтобы снизить интенсивность светового потока, фары авто работают на сниженном напряжении.
- Передние врезные ДХО ангельские глазки или другого типа в автомобиле могут быть независимы от общей бортовой схемы. По сути, они называются излучателями.
- Функцию ДХО могут выполнять и сигналы поворотников. Эти лампы просто замыкаются и работают постоянно. Использование такого типа оптики не допускается, поскольку в данном случае водитель сбивает других участников дорожного движения (автор видео — Кайрат Абилхасов).
Разновидности
Какие различают разновидности такой оптики:
- ДХО могут быть штатными. Такие лампы производятся под конкретное авто согласно ГОСТ, монтируются они на предприятии во время производства транспортного средства. В Европе монтаж штатных ДХО на авто начал осуществляться в 2011 году, до этого такие лампы монтировались на определенные модели, в зависимости от комплектации.
- Универсальные. Выбор такого типа оптики достаточно огромен на отечественном рынке, поскольку такие лампы подходят для большинства типов авто. Установить их можно в домашних условиях или с помощью специалистов. Но так или иначе, монтаж ангельских глазок или другого типа оптики является вмешательством в основную конструкцию машины. Как мы уже сказали, выбор таких ламп очень большой — начиная от дорогих вариантов Филипс, Хелла и прочих и заканчивая более бюджетными китайскими моделями.
Что гласит буква закона?
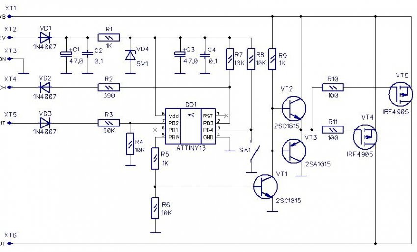
Схема для монтажа дневных ходовых огней
Врезные фары дневного света согласно ГОСТу и правилам дорожного движения должны быть включены всегда. В частности, речь идет о российских ГОСТ и ПДД. Такое правило было введено еще в 2011 году, согласно ГОСТ любой водитель, передвигаясь на своем авто, должен включать штатные ходовые огни в любом время суток. В этом случае речь идет и о ближнем освещении, и о противотуманных фонарях. Кроме того, это по ГОСТ могут быть и независимые ДХО в виде ангельских глазок или другого типа.
Что касается украинских ПДД, то в них лампы ДХО для авто, будь то ангельские глазки или любые другие, регламентируются как осветительные устройства. Монтаж этого типа оптики по ГОСТ предусматривается конструкцией транспортного средства. В том случае, если ходовые огни дневного света установлены не по ГОСТ, это можно считать нарушением закона, как свидетельствуют отзывы, за это водителя вполне могут оштрафовать.
На что обращать внимание при выборе?
Как показывают отзывы, выбор ламп дневных огней сегодня очень большой. Но какие лучше выбрать из огромного рейтинга, представляемого нам производителем?
- Страна-производитель. В первую очередь, если вы не знаете, какие лучше выбрать фары, обратите внимание на производителя и страну. Как мы уже сказали, Хелла и Филипс на сегодня являются одним из проверенных производителей. Эти два бренда выпускают свою высококачественную продукцию, относящуюся к Хай-енд классу только в Германии, в результате того, что ее качество высокое, стоимость также будет не низкой. Что касается азиатских производителей, то в этом случае точно дать рекомендации нельзя, поскольку качество продукции может быть как уникально низким, так и приближенным к европейскому. Соответственно, это отразится и на стоимости.
- Выбор количества диодов на блоке. Любые ходовые огни имеют в своей конструкции два блока, на каждом из которых расположено определенное число светодиодов — их может быть от восьми до пятнадцати. По стандарту фары оснащаются пятью диодами, но такое число не всегда подходит для тех или иных машин. Число светодиодных лампочек определяет и внешний вид конструкции, кроме того, этот параметр напрямую влияет на яркость светового пучка.
- Габариты и форма блока. По своим размерам такие системы могут быть самыми разными. Что касается формы, то она также может быть разнообразной, начиная от квадратов и прямоугольников и заканчивая оригинальными изогнутыми устройствами. В этом случае необходимо учитывать, куда именно будет производиться монтаж и не будет ли это противоречить стандартам. Разумеется, при выборе той или иной формы необходимо учитывать и конструкцию бампера. На сегодня наиболее популярными вариантами являются прямоугольная оптика, при покупке которых необходимо учитывать не только ширину и высоту, но и глубину.
- Место расположения диодной лампочки. Этот компонент может быть расположен посредине фары, снизу либо сверху.
- Непосредственно сам свет. Он может быть белый или голубым, как у ксеноновых ламп. Здесь же следует определиться с силой света — чем этот показатель будет больше, тем лучше для водителя. Но если слишком высокая яркость светодиода в дневное время суток — это хорошо, то вечером можно ослепить водителя, идущего во встречной полосе.
- Стоимость устройства. Как показывают отзывы, наши автолюбители в большинстве случаев при покупке светодиодных ламп ориентируются именно по стоимости. Цена на лампы будет зависеть от технологии производства огней, производителя, а также дизайна устройства.
Видео «Как установить дневные ходовые огни согласно ГОСТ?»
Подробнее о том, как не допустить ошибок в ходе монтажа ДХО, узнайте из видео ниже (автор видео — Azamchik Abdizhalilov).
Извините, в настоящее время нет доступных опросов.


